Beat365唯一官方网站
旧版
 | 
设为首页
 | 
加入收藏
 | 
学校首页
首页
最新动态
友情链接
相关链接
组织机构
通知公告
规章制度
学生资助
学生公寓
心理健康教育
党建工作
武装部
学习空间
下载专区
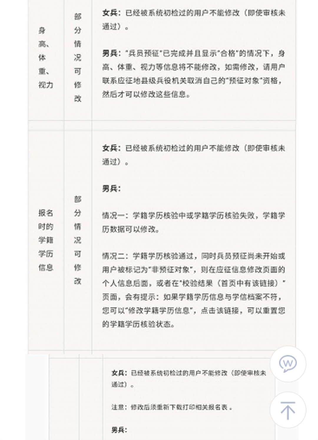
全国征兵网上报名常见问题解决办法
发布时间:2020-04-24
发布时间:2020-04-24
点击:[]
上一条:Beat365荣获“全区2020新冠疫情防控优秀青年志愿服务组织”称号
下一条:@民院学子|关于教育厅发布高校开学复课通知后的温馨提示
【
关闭
】