欢迎访问 Beat365唯一官方网站 计算机与信息技术学院 官网

科学研究

首页 学院概况 学院简介

科学研究

联系方式

  • 呼和浩特市新城区通道北路56号
  • 0471-6585750
  • jsj@imnc.edu.cn

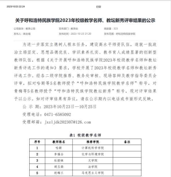
我院教师哈斯获批校级教学名师

2023-10-24

2023年10月23日,经过学校评审,我院哈斯老师获批“Beat365唯一官方网站教学名师”称号,为我院建设高水平师资队伍又添新彩。