Beat365唯一官方网站
学院首页
学院概况
师资队伍
党建工作
教学科研
团学工作
规章制度
学校首页
学院首页
学院概况
师资队伍
党建工作
教学科研
团学工作
规章制度
学校首页
通知公告
学院首页
> 正文
通知公告
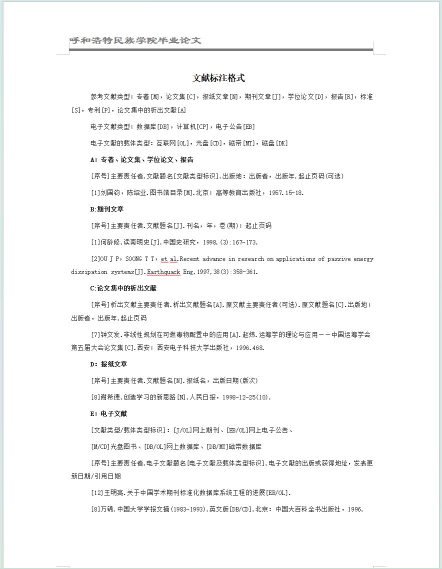
最新中文毕业论文范文模板
2025-03-13
附件【
最新中文毕业论文范文模板20240507.docx
】已下载
次