Beat365唯一官方网站
学院首页
学院概况
师资队伍
党建工作
教学科研
团学工作
规章制度
学校首页
学院首页
学院概况
师资队伍
党建工作
教学科研
团学工作
规章制度
学校首页
通知公告
学院首页
> 正文
通知公告
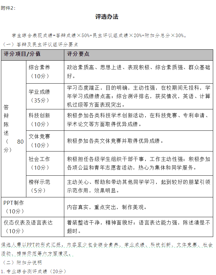
转载学校党委学生工作部(处)《关于做好2022-2023学年国家奖学金预评工作的通知》
2023-10-16